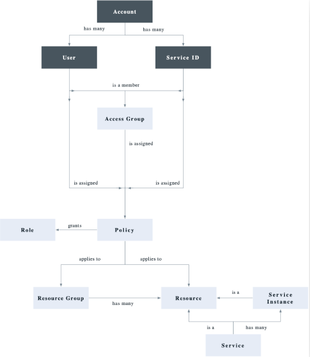
3.1. IBM Cloud IAM
IBM Cloud Identity and Access Management(IAM) を使用すると、ユーザーを認証し、リソースへのアクセスを制御できます。
必要に応じて、一度に複数のリソースへのアクセスを制御できるように、リソースグループを構成することもできます。
3.2. ユーザーを招待する
ZCP/ZDB を構成するには、ZCP/ZDB Admin ユーザーを追加する必要があります。
ユーザーを招待(追加)する方法は、以下の URL で確認できます。
入力内容
[ユーザー]
- メールアドレス: zservice@sk.com
[アクセス ]
- 次の対象にアクセス権を付与: リソースグループ
- リソースグループ: Default (別のリソースグループを作成した場合は、該当のリソースグループを選択)
- リソースグループのアクセス権: 管理者
[クラシックインフラアクセス]
- ユーザープロファイル: スーパーユーザー
ユーザー招待が正しく行われたか確認してください。
3.3. アクセスポリシーを設定する
ZCP/ZDB をインストールするには、ZCP/ZDB Admin アカウントに以下のリソースへのアクセス権を設定する必要があります。
設定方法は、以下の URL(リソースへのアクセス)で確認できます。
サービスを複数設定することはできないため、以下の 4 つのサービスについて、以下の手順を繰り返し実行する必要があります。
- Kubernetes Service
- Container Registry
- Monitoring
- Cloud Object Storage
設定項目
- サービス: Kubernetes Service、Cloud Object Storage、Container Registry、Monitoring
- 地域: 全地域
- サービスインスタンス: すべてのサービスインスタンス
- 役割の選択
- プラットフォームアクセス役割: 管理者
- サービスアクセス役割: 管理者
- Kubernetes Service
- Cloud Object Storage
- Container Registry
- Monitoring
アクセスポリシーの設定が正しく行われたか確認してください。






