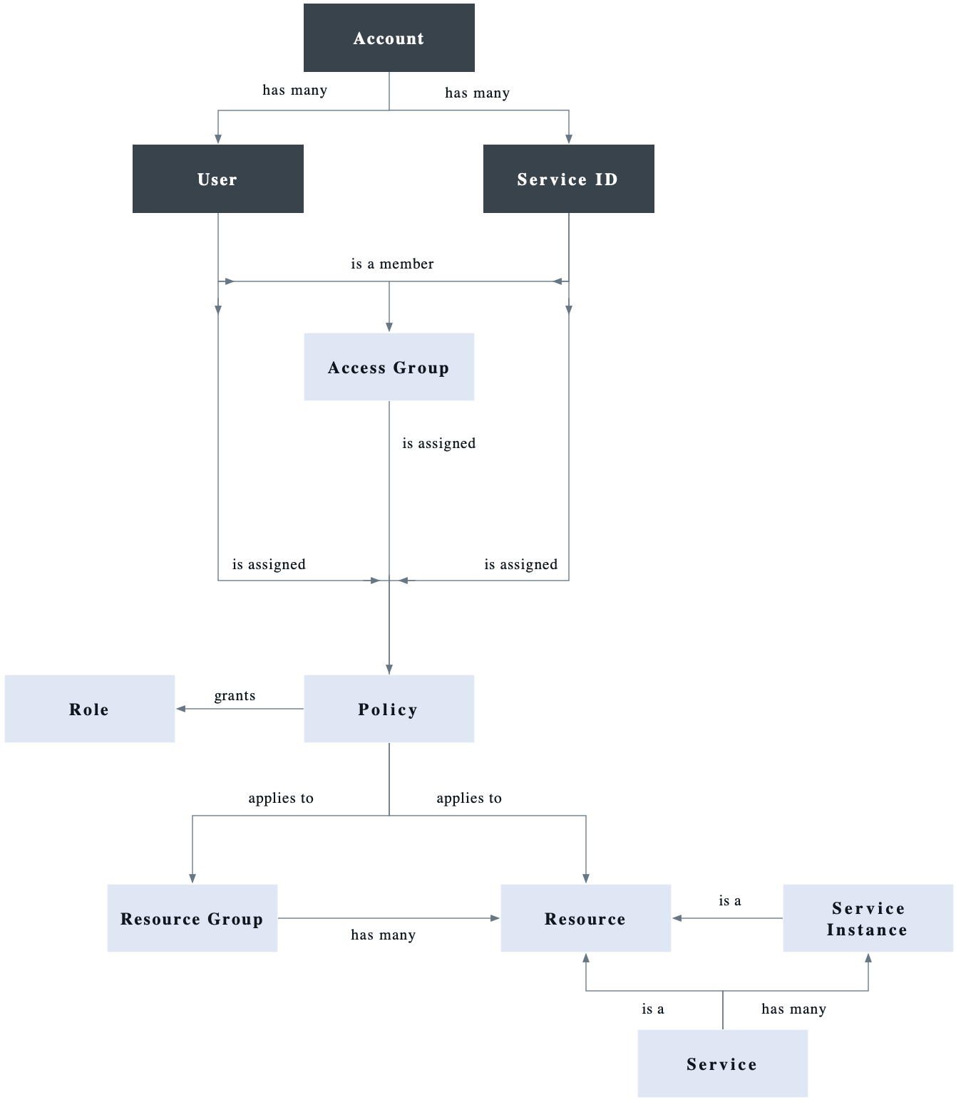
3.1. IBM Cloud IAM
With IBM Cloud Identity and Access Management (IAM), you can authenticate users and control access to resources.
If needed, you can also configure resource groups to control access to multiple resources at once.
3.2. Invite User
To configure ZCP/ZDB, you need to add a ZCP/ZDB Admin user.
You can find the method for inviting (adding) users at the following URL.
Input content
[User]
- Email Address : zservice@sk.com
[Access ]
- Grant access to the following target: Resource Group
- Resource Group: Default (If a separate resource group has been created, select that resource group)
- Grant access to the resource group: Administrator
[Classic Infrastructure Access]
- User Profile: Superuser
Please make sure the user invitation has been correctly sent.
3.3. Configure Access Policy
To install ZCP/ZDB, you need to configure access permissions for the ZCP/ZDB Admin account to the following resources.
You can check the configuration method at the URL below (Access to resources).
Since the service cannot be configured multiple times, you must repeat the following process for the four services below.
- Kubernetes Service
- Container Registry
- Monitoring
- Cloud Object Storage
Configuration items
- Service: Kubernetes Service, Cloud Object Storage, Container Registry, Monitoring
- Region: All regions
- Service Instance: All service instances
- Select Role
- Assign Platform Access Role: Administrator
- Assign Service Access Role: Administrator
- Kubernetes Service
- Cloud Object Storage
- Container Registry
- Monitoring
Please make sure the access policy is configured correctly.






